21 Dec 2025
Chapter 4 was A Crash Course in x86 Disassembly and had no labs. One thing that CS 6747 covered heavily was x86 Assembly, so I was very comfortable with this topic. Still, I like to read different perspectives on something I'm interested in learning because it reinforces anything that may have been missed and may introduce some new information, which was the case here. In this chapter, I learned about instructions I had not heard of like ROR/ROL, REP, and IN. It also dove into details about MUL and DIV I was not aware of. Chapter 4 would be an excellent introduction to Assembly for anyone new to the subject, except that I still like to think of the stack as growing downward (it's just easier to visualize how everything fits together that way).
Chapter 5 is just an introduction to IDA Pro and all of the questions are based on one DLL. Even though I'm already familiar with this type of static analysis, all of my experience so far has been with Ghidra and this will help to make me a more well-rounded malware analyst. Unfortunately Hex-Rays does not have an archive of previous IDA Pro versions and the newest version was not compatible with Windows XP. This forced me to install a Windows 10 VM, which is some added work for the labs in this book, but will be useful for any malware analysis I want to do in the future.
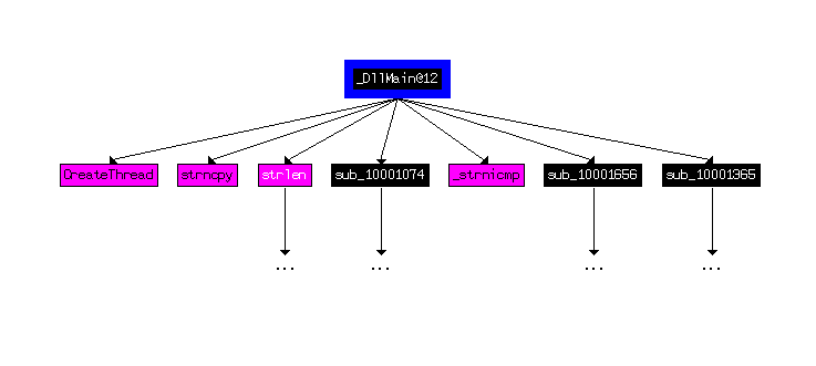
DllMain can be located by looking through the Functions window on the left side of the display. Double-clicking brings us to that function, which is located at 0x1000D02E:
Clicking on the Imports tab and scrolling down to gethostbyname shows that function at 0x100163CC:
Double-clicking on the function in the imports window jumps to 0x100163CC in the .idata section. Clicking on function name and then pressing X brings up the cross-references window. Each call is counted twice (in the Type column p is a "near", or intrasegment, call and r is a reference), so the list of 18 items is actually 9 calls. The Address column shows the address of each function where gethostbyname was called and the offset of the call from the start of that function. The Address column shows 5 different functions (note that functions sub_1001074 and sub_1001365 have multiple offsets):
The previous jump to that function showed that it takes one argument. The last thing pushed to the stack before the call was made at 0x10001757 was the data stored at 0x10019040, which was pics.practicalmalwareanalysis.com:
Local variables are stored at a negative offset from EBP. Jumping to that address shows 23 items matching that definition:
Only one variable from the previous step is located above EBP, which means that lpThreadParameter the only argument to this function.
This string is located at 0x10095B34 in a section called xdoors_d, which contains many other strings indicating that this is a backdoor:
This string is referenced at 0x100101D0, in the .text section. After being pushed to the stack, it is appended to a local variable on the stack IDA has named Destination using strcat:
The string is used to create a new instance of cmd.exe and scrolling back through this function, it appears that this instance is created for usage through the backdoor:
Checking cross-references, there is only one location where dword_1008E5C4 is defined:
At that location, a user-defined function is called and the return value from that function is placed into dword_1008E5C4:
The purpose of that function is the retrieval of OS version information:
The value written to EAX (AL) at the end of that function, which is then used in the comparison referenced in the question, is the result of a comparison of VersionInformation.dwPlatformId with 2, which according to Microsoft's documentation indicates that it is a 32-bit Windows system:
Going back to the original question, the result returned from VersionInformation.dwPlatformId dictates whether the string cmd.exe or command.exe will be used:
The string comparison is performed using memcmp, which will return 0 if the strings are identical, meaning if this comparison is successful, the following jump will not be taken and a user-defined function will be called:
The purpose of this function is the retrieval of a Robot_WorkTime value from the registry, which I am assuming is the total uptime of this backdoor or some similar measurement:
Double-clicking on PSLIST from the Exports window jumps straight to this function, which takes 3 ints and a string as arguments:
strlen is performed on the string argument and if successful, calls a user-defined function which returns process IDs and names depending on the arguments supplied:
Based on the calls to GetSystemDefaultLangID and send, it appears to send the default language of the system back to the C2. This sounds a lot like actual functionality implemented by ransomware groups like REvil who check if the user is from a Russian-speaking country before performing any malicious activity. A good name for this function would be checkIfRussian:
Viewing a custom graph of cross-references from DllMain shows only 4 Windows API calls at a recursion depth of 1:
Increasing the depth to 2 adds a signifcant number of calls; I counted 33:
First, the string "30" is converted to an integer and then multipled by 0x3E8, which is 1000 in decimal, before calling Sleep on that value. This would result in a sleep time of 30,000 ms (30 seconds):
The three parameters pushed to the stack prior to this call are 2, 1, and 6:
IDA did a good job of identifying the parameters for this call:
The 2 passed to the af parameter indicates IPv4:
The 1 passed to the type parameter makes this a TCP socket:
The 6 passed to the protocol parameter sets the protocol to TCP as well:
Searching for "in" only returns one location where this is used as an instruction:
This is the series of instructions found at that location:
I did not feel that the book explained this instruction adequately and had to do some research to gain a better understanding. Normally, the IN instruction reads data from an I/O port into a register. In VMware, there is a virtual port VX that if read using IN while the value of EAX is VMXh, VMware will trap the instruction and return VMXh to a register and version info, etc. to other registers. This behavior does not appear to be well-documented and would be interesting to research later. Here, the VMXh and VX strings can be seen being moved into EAX and EDX:


If the IN instruction detects VMware, it appears that VMXh is returned to EBX, where it is compared.
There are three references to the function containing this series of instructions, all of which contain the same string hinting at VM detection:
This points to the .data section and appears to contain an obfuscated string:
Unfortunately, Hex-Rays removed Python support from free versions of IDA Pro. I had to come up with my own workaround for decoding this string.
This was another difficulty I had with this string. Right-clicking and converting to string encloses each character in single quotes. This must have worked differently at the time the book was written. The most reliable way I found was going to the Hex Dump view and copying the raw bytes:
The script works by iterating over the 0x50 bytes of the obfuscated string and XORing each with 0x55:
I ended up copying the raw bytes from the Hex Dump view and pasting them into Cyber Chef. Using the From Hex and XOR operations with a key of 0x55 reveals the string:
This was a great refresher of static analysis using a disassembler. Many of IDA's features are easier to use than Ghidra, but there are some areas where it struggles. I was disappointed that Python is no longer supported in the free versions and I look forward to the day that I am doing this type of work full time and have the opportunity to use the paid version!